Skip to Content
ReferencesAvailability management

Listing availability management

The listing availability management features of Sharetribe allow listing authors to define when (and when not) their listings are available for booking. There are three different concepts related to availability management that together define whether a certain time or day is available on not:

  • An availability plan can be defined for each listing. It comprises of general availability rules for each day of the week. For instance “available on Mondays and Thursdays”, or “available on Tuesday, Wednesday and Friday from 9 AM to 6 PM”.
  • An availability exception overrides the availability plan for a concrete period of time. For instance “Available on 2018-11-25 and 2018-11-26”, “not available on 2018-11-30”.
  • A booking represents a reservation (or an intention to make a reservation) for a concrete period of time.

The availability plan and exceptions, together with booking information can be combined to determine if a particular time range is available for booking or not. For instance, the /timeslots/query API endpoint returns availability information for future dates, taking into account the listing’s availability plan, exceptions and bookings.

All bookings are created through transactions, governed by your transaction process. The transaction process ensures that bookings are only created for available time ranges.

Seats

Both availability plans and availability exceptions use the concept of seats to define whether a particular time is available or not. How many seats a booking consumes depends on the seats attribute of a booking. Having 0 seats in availability means that the listing is unavailable for bookings during that time.

Day-based availability management

Day-based availability works with both daily and nightly bookings. For instance, an availability plan can define that Mondays and Tuesdays are available for booking. For daily bookings this means that dates that are a Monday or a Tuesday can be booked. For nightly bookings, this means that nights Monday-Tuesday and Tuesday-Wednesday can be booked.

Interpretation of availability exceptions and bookings

For day-based availability plans, it is recommended to create availability exceptions with timestamps having 00:00:00 time in UTC.

Creating availability exceptions with arbitrary time is allowed, but such exceptions are subject to the following interpretation rules in the context of a listing with day-based availability plan:

  • if the availability exception covers only partially a given date in UTC time zone, the availability exception is interpreted as covering the entire date
  • if multiple availability exceptions cover partially a given UTC date, the minimum number of seats of all these availability exceptions is taken as the resulting number of available seats for that date, prior to taking any existing bookings into account.

If your transaction process uses time-based bookings, the bookings are also subject to the same interpretation rules.

Example 1:

An exception with start 2018-11-26T12:30:00.000+01 and end 2018-11-27T10:25:00.000+01 is interpreted as if it were from 2018-11-26T00:00:00.000Z to 2018-11-28T00:00:00.000Z

Example 2:

An exception with start 2018-11-26T00:30:00.000+01:00 and end 2018-11-27T00:15:00.000+01:00 is interpreted as if it were from 2018-11-25T00:00:00.000Z to 2018-11-27T00:00:00.000Z.

Example 3:

An exception with start 2018-11-26T00:30:00.000+01:00 and end 2018-11-27T15:15:00.000+01:00 is interpreted as if it were from 2018-11-25T00:00:00.000Z to 2018-11-28T00:00:00.000Z.

Time-based availability management

Time-based availability can be used with time-based bookings. Time-based availability plans can specify one or more time intervals for each day of the week, and specify the time zone in which these times should be interpreted. For instance, with time-based availability it is possible to define that the listing is available on weekdays from 9 AM to 11AM and from 1 PM to 6 PM.

Timeslots, availability plans and exceptions

Timeslots are periods of time, which are available to be booked. E.g. if you have set a plan with 1 available seat from 7-22 on Mondays, that means that one person can book 5 minutes 07:00 - 07:05. Then the next customer can only book times within the range of 07:05 - 22:00 on the same day. So, the plan creates a weekly schedule, against which availability exceptions and bookings are making reservations.

Exceptions can be used for restricting availability on a specific day. E.g. if you have set availability to 07 - 22 on Mondays and you add an exception 21-22 with seat 0 on Monday 28.10.2019, the timeslots query returns timeslot 07-21 on that day if there are no bookings.

Exceptions can also be used for expanding the availability on a specific day. E.g. if you have set availability to 07 - 22 on Mondays and you add an exception 22-23 with seat 1 on Monday 28.10.2019, the timeslots query returns timeslot 07-23 on that day if there are no bookings.

For time-based plans, both availability exceptions and bookings are interpreted literally, i.e. covering the exact time intervals determined by their start and end times.

Interval based filtering

Interval based filtering allows querying timeslots by partitioning the queried time frame (start to end) into smaller sub-intervals, and then matching and filtering timeslots based on whether timeslots are contained within the sub-intervals. This can be particularly useful for checking day-by-day availability over an extended period for fixed-duration bookings.

Interval based filtering is supported by the /timeslots/query endpoint. It is controlled via four query parameters:

  • intervalDuration: the length of each sub-interval (e.g. "PT30M", "P1D")
  • maxPerInterval: the maximum number of timeslots to return per sub-interval
  • minDurationStartingInInterval: minimum required duration of a timeslot starting in an interval, in minutes
  • intervalAlign: optional timestamp to control where intervals start (defaults to start time of the query)

intervalDuration partitions the queried time frame into smaller sub-intervals, which is provided as an ISO 8601 duration . maxPerInterval then limits the number of time slots matched within each sub-interval. Only a number of results up to the defined maximum are returned, with excess slots being excluded.

minDurationStartingInInterval sets a threshold (in minutes) that determines whether a particular time slot counts toward the maxPerInterval limit. The threshold value is compared to the duration of the time slot, cut to the start of the current sub-interval.

intervalAlign is a timestamp anchoring the starting point of these sub-intervals, giving control over how intervals align relative to the query start.

Here are four examples of different scenarios illustrating how the filtering logic works. All examples use intervalDuration: P1D, maxPerInterval: 1 and minDurationStartingInInterval: 100, i.e. 1 hour and 40 minutes. Therefore, any timeslot that is at least a 100 minutes long and starts within the interval should be returned

Example 1:

Only Timeslot 1 is returned by the query, as it is the first matching timeslot within “Day 1”.

Example 1 of how the API returns timeslots using interval-based filtering

Example 2:

Both timeslots are returned by the query.

Example 2 of how the API returns timeslots using interval-based filtering

Example 3:

In this example, we have Timeslot 1 that spans both sub-intervals. The timeslot overlaps at least a 100 minutes within both sub-intervals, so it is the first matching timeslot in both “day 1” and “day 2”. Timeslot 2 is not returned, as we have specified maxPerInterval: 1 in the query parameters.

Example 3 of how the API returns timeslots using interval-based filtering

Example 4:

Here, both Timeslot 1 and Timeslot 2 are returned by the query. Even though Timeslot 1 only overlaps within “Day 1” for 60 minutes, it’s total length is 2 hours, i.e. 120 minutes. As long as a timeslot starts within an interval, it does not have to be fully contained to the interval. The whole duration of the timeslot is compared to the minDurationStartingInInterval: 100 value. Timeslot 1 does not overlap with “Day 2” for 100 minutes or over (it overlaps for 60, as the slot ends at 01:00:00). The comparison is cut to the start of the current sub-interval. Therefore, the first timeslot that matches the conditions is Timeslot 2, and both timeslots are returned by the query.

Example 4 of how the API returns timeslots using interval-based filtering

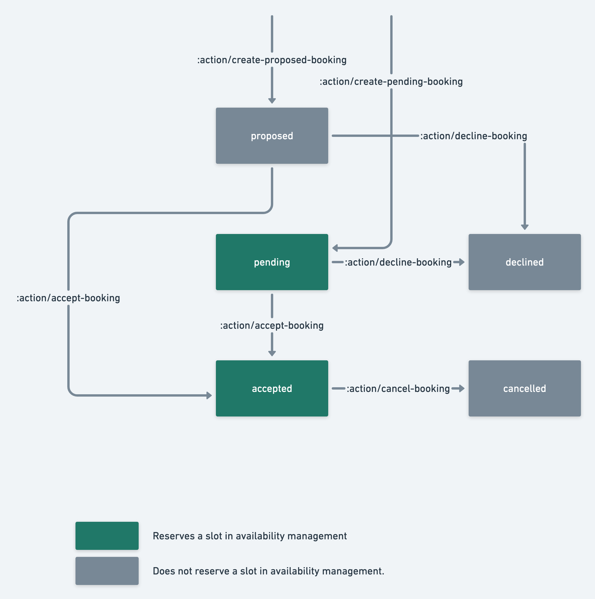
Booking states

A booking can be in one of several possible states: pending, proposed, accepted, canceled or declined. Bookings change state only through a corresponding transaction transition, using one of the booking-specific actions.

All bookings in pending or accepted states count as reservation against the listing’s availability. On the other hand, bookings in the proposed, canceled or declined states do not affect the availability of the listing.

The figure below illustrates the possible booking states, transitions between the states and the corresponding actions that you can use in your transaction process.

Booking states

In addition, the :action/update-booking action can be used to update a booking’s details (start or end times, seats) when the booking state is either proposed, pending or accepted. The booking remains in the same state as it was before the update.

New bookings are always created in either pending or proposed state. As pending bookings reserve availability, they are useful when your transaction process allows customers to immediately reserve their spot (often combined with a preauthorization of a payment).

Using proposed bookings is useful in situations where multiple users should be allowed to request to book certain time range independently of one another. The listing author would be able to choose which request(s) to accept (it may be possible to accept more than one request, if there are enough available seats), as long as the listing has sufficient remaining availability.

Booking display times

Booking display times are a handy tool for managing listing availability. You can use them by passing bookingDisplayStart and bookingDisplayEnd attributes when creating or updating a booking. This will set displayStart and displayEnd attributes correspondingly to the booking that is related to the initiated transaction. The display times can be used alongside with the regular start and end attributes (defined by bookingStart and bookingEnd params) of a booking and they can be used to present different start and end times to the customer than actually is booked. See the booking resource format  for a full list of booking attributes.

Example:

A provider needs 10 minutes of preparation time before each booking. They can pass the following params regarding booking start when initiating a transaction:

bookingStart: "2018-04-20T12:20:00.000Z", bookingDisplayStart: "2018-04-20T12:30:00.000Z"

The displayStart attribute will now indicate that the booking starts at 12:30 and this can be presented to the customer. However, the listing is booked already from 12:20, denoted by booking’s start attribute. Now the listing is not available for other bookings 10 minutes before this booking starts. If another customer wishes to book this listing earlier, their booking will end at latest 10 minutes before this booking.

See the reference documentation for the following API endpoints for details:

Last updated on