Introduction to transaction processes
Your marketplace exists to connect supply and demand. There are countless ways of making this connection happen, so Sharetribe allows you to customize your transaction process to make different types of transaction configurations possible.
Users interact through transactions
Any time users connect with each other on a Sharetribe marketplace, they do it through a transaction. At its core, a Sharetribe transaction is the interaction between two users — the provider and the customer — from beginning to end. A single transaction might include events such as messages between users, the payment sent from the customer to the provider, and the reviews users leave about their experience.
On different marketplaces, users transact in different ways. For instance, you may want your providers to accept requests before confirming bookings to ensure that there is no conflict. Or, you might prefer requests to confirm automatically because you want to prioritize speed. Perhaps you’d like both options, depending on the nature of the offered service.
The guidelines for how you’d like users to transact are established in Sharetribe using a transaction process. Your marketplace’s transaction process determines how your customers and providers move through their transaction. You can also have different transaction processes for different ways of transacting, like renting and buying products, in the same marketplace.
A transaction follows the trail established by your transaction process. The transaction process maps the steps your users will complete and the possibilities they have upon reaching each step.
Your marketplace can have multiple different transaction processes in use simultaneously. You can see the transaction processes of your marketplace in Sharetribe Console .
Typically, all transaction processes are different. These differences can be fundamental and change the logic of the order flow, or they can be small and superficial.
An example of a fundamental difference is choosing whether the users book
- by night or by day, as when booking a hotel room
- by seat, as when booking tickets to an event
- by hour, as when booking a hairdresser
- or not at all, as when booking is handled outside the marketplace.
Another fundamental difference between transaction processes would be the direction of the transaction flow: does your marketplace use
- a regular flow, where a provider creates a listing and a customer makes a booking or purchase
- or a reverse flow, where a customer creates a listing and a provider submits an offer.
Out of the default processes in a Sharetribe marketplace,
default-negotiation supports both regular and reverse flows. The other
default processes only support a regular flow. You can custom develop a
process that supports either flow, or both of them.
A smaller variation could be, for example, deciding if the provider has to always accept the booking before it can be confirmed or if the booking is automatically confirmed as soon as it is made (i.e. instant booking). Another small variation could be a change of wording in a notification email sent to remind the customer of their upcoming booking.
Transaction process building blocks
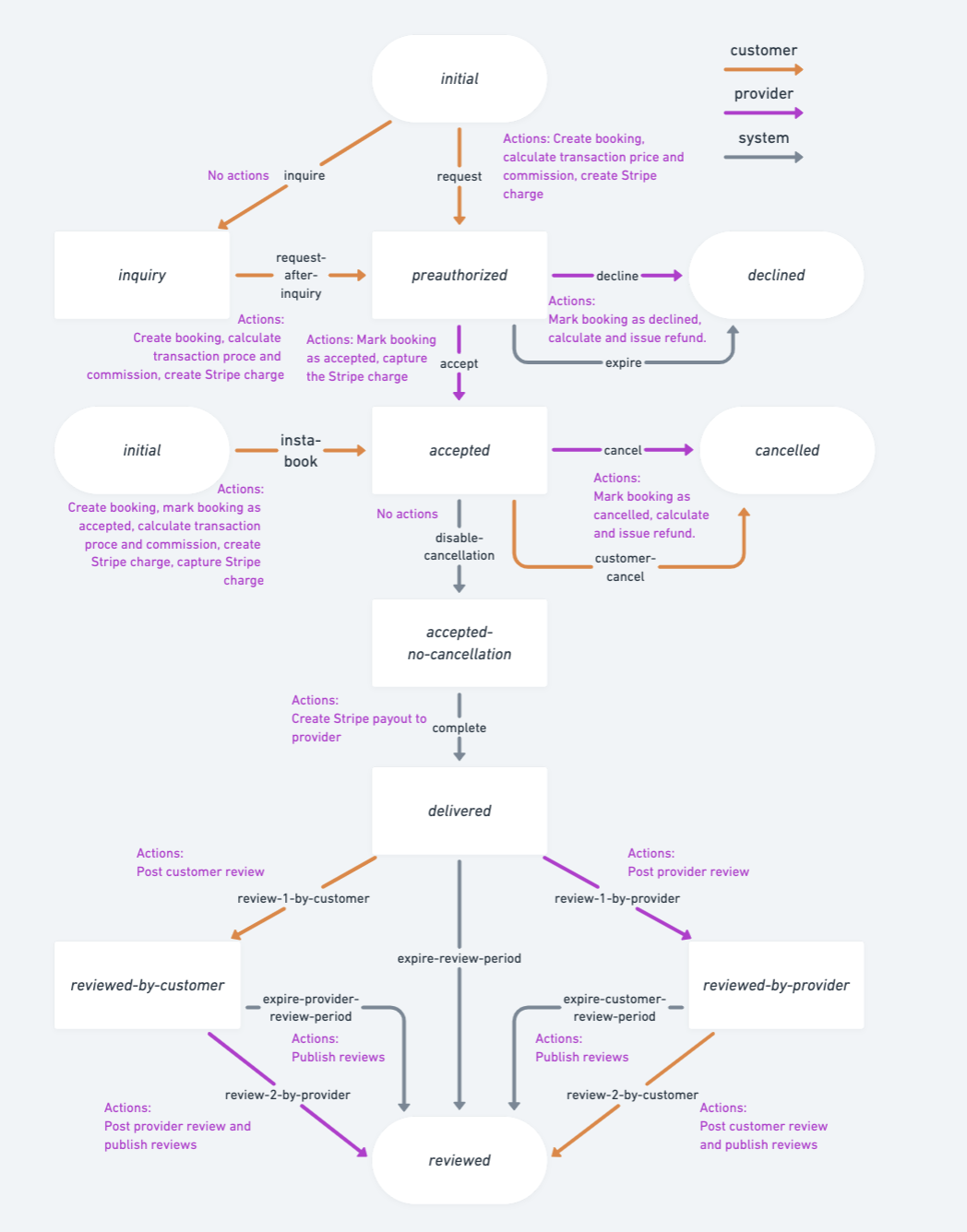
Each transaction process guides how your users interact in your marketplace. Each process is built with a few building blocks that describe what is going on. These building blocks are called states, transitions, and actions. Let’s explore a transaction process modeled on AirBnB to learn more about them.

In the image above you can see one of the default transaction processes in Sharetribe called “default-booking”. It is the same process that you will find, albeit with a different layout, within your Console account’s transaction process page . It closely mimics how a customer and a provider transact on AirBnB. From a listing, customers can message a provider or book directly by entering their payment details and authorizing the charge on their card. Providers must then either accept the request, reject the request, or let it expire.
After an accepted booking is completed, the customer and provider have a certain period of time to review each other. After this, the reviews are published and the transaction is concluded.
The default processes are built in to Sharetribe Web Template. Usually, the easiest way to start defining your own transaction process is by editing the default process.
In Sharetribe, transaction processes are written in Clojure’s edn format, and there are a handful of examples written in edn in this article. If you are not familiar with edn, you can learn more in this article:
States
The status at any given point in a transaction is called its state. The state describes where the users are in their transaction.
The Sharetribe default booking process, for example, has a state called preauthorized. It signifies that a customer has requested to book a time from the provider’s calendar, and a charge on their credit card has been preauthorized.

Transaction processes are defined in a process.edn file of the process directory. In the process.edn file, states are not defined directly. Instead, they are defined as the :from and :to states of transitions:
{:name :transition/confirm-payment,
:actor :actor.role/customer
:actions [{:name :action/stripe-confirm-payment-intent}],
:from :state/pending-payment ;; :from state describes the initial state of the transition
:to :state/preauthorized} ;; to state describes the final state of the transition
From the preauthorized state the provider can reject or accept the request, in which case the transaction will transition to the declined or accepted state respectively.
{:name :transition/accept
:actor :actor.role/provider
:actions [{:name :action/accept-booking}
{:name :action/stripe-capture-payment-intent}]
:from :state/preauthorized
:to :state/accepted}
{:name :transition/decline
:actor :actor.role/provider
:actions [{:name :action/decline-booking}
{:name :action/calculate-full-refund}
{:name :action/stripe-refund-payment}]
:from :state/preauthorized
:to :state/declined}Transitions
Transitions move the transaction from one state to another. They are the steps between states.
A transition is triggered by one type of user or “actor”: the customer, the provider, the operator, or time (this is known as the “system” actor in Sharetribe, or as an automatic transition). From the accepted state in the transaction, the transaction will automatically transition to a delivered state at a certain point in time. Or, the operator may cancel the booking.
Transitions describe the possible next steps from a particular state. They also describe who can complete the steps. If there are no possible transitions from a state, the transaction has ended.
It is possible to create loops in a transaction process. For example, in
the default-negotiation process, transition
transition/customer-make-counter-offer transitions from
state/offer-pending to state/customer-offer-pending, and
transition/provider-make-counter-offer transitions from
state/customer-offer-pending to state/offer-pending. This means that
the transaction can go between these two states multiple times. A
transition can also have a single state as both :from and :to
parameters – for example, transition/update-from-update-pending in the
default-negotiation process both starts and ends in
state/update-pending.
Technically, transitions can be considered the main building blocks of Sharetribe transaction process. They define, implicitly or explicitly, all the other elements of a transaction process. We will not go to into more detail in this article, but you can find more information in the transaction process format reference documentation.

;; These two transitions go from state/preauthorized to state/declined,
;; but one is allowed for the provider, and one is scheduled to run at a specified time
{:name :transition/decline
:actor :actor.role/provider
:actions [{:name :action/decline-booking}
{:name :action/calculate-full-refund}
{:name :action/stripe-refund-payment}]
:from :state/preauthorized
:to :state/declined}
{:name :transition/expire
;; the :at parameter replaces the :actor parameter in scheduled transitions
:at {:fn/min [{:fn/plus [{:fn/timepoint [:time/first-entered-state :state/preauthorized]}
{:fn/period ["P6D"]}]}
{:fn/plus [{:fn/timepoint [:time/booking-end]}
{:fn/period ["P1D"]}]}]}
:actions [{:name :action/decline-booking}
{:name :action/calculate-full-refund}
{:name :action/stripe-refund-payment}]
:from :state/preauthorized
:to :state/declined}Actions
Actions describe what happens as part of a transition. For example, the transaction process allows users to transition from accepted state to delivered or cancelled. The transaction may “complete” automatically, or the operator may “cancel” it with the respective transitions. “Complete” actions involve creating a payout to the provider via Stripe (Sharetribe’s payment gateway). “Cancel” actions, on the other hand, include cancelling the booking and issuing a refund.
Possible actions are defined by the capacity of the Sharetribe API. The list of all transaction process actions can be found in the transaction process actions reference documentation.
Creating custom actions is not possible.

{:name :transition/complete
:at {:fn/timepoint [:time/booking-end]}
;; actions:
;; - create Stripe payout to provider
:actions [{:name :action/stripe-create-payout}]
:from :state/accepted
:to :state/delivered}
{:name :transition/cancel
:actor :actor.role/operator
;; actions:
;; - mark booking as cancelled
;; - calculate refund
;; - issue refund
:actions [{:name :action/cancel-booking}
{:name :action/calculate-full-refund}
{:name :action/stripe-refund-payment}]
:from :state/accepted
:to :state/cancelled}Notifications
Notifications specify the content and behavior of emails sent during a transaction.They determine which actor receives them; define what email template is used; and schedule the specific sending time. Email notifications are triggered by the completion of a transition. The email templates used for the notifications are also considered part of the transaction process, and can be fully customised to fit the needs of the marketplace.
In the Sharetribe default booking process, transitioning from the accepted to the delivered state triggers three email notifications. The provider receives a notification that their money has been paid out and a notification prompting them to review the customer. The customer receives an email notification to review the provider.
To review what notifications are sent as part of the Sharetribe default processes, visit your Sharetribe Console > Build > Advanced > Transaction process visualiser, and view a specific process version. You can see the notifications associated with each transition in the transition’s details by clicking the transition name.

Each included email notification has a template that can be customized using the Sharetribe CLI. You can also edit the content of the transaction notifications in the Console, under Build > Content > Email texts.

{:name :notification/booking-money-paid,
:on :transition/complete,
:to :actor.role/provider,
:template :booking-money-paid}
{:name :notification/review-period-start-provider,
:on :transition/complete,
:to :actor.role/provider,
:template :booking-review-by-provider-wanted}
{:name :notification/review-period-start-customer,
:on :transition/complete,
:to :actor.role/customer,
:template :booking-review-by-customer-wanted}What kind of transaction process customizations are possible?
As all marketplaces’ have their own characteristics, it is common to need some customization to the default transaction process to make it more suitable to the customers’ needs.
However, quite often it’s helpful to start building your process by making slight customizations to the default process. Typical minor customizations for transaction process are adding the possibility for a customer to cancel a booking or a booking request, adding operator transitions, or editing the contents of the email templates used for the notifications.

Another common example is to modify the process so that the provider has to manually mark the booking as completed and the rented goods as returned in good condition. This might be useful in rental marketplaces where the goods that are rented are of high value. In another case, the process could be modified so that the operator can close down the transaction process in case that there is trouble in the order flow. This could be done for example in cases where a customer has booked a time from a professional, but doesn’t appear in the meeting.
Apart from the order flow, customizations can also affect the money flow, storing protected data or sending notifications.
Start creating your own transaction process
The transaction process determines how your users transact on your marketplace. It maps where your users are in a transaction, what possible next steps they have, and how those steps are taken. The transaction process plays out in your marketplace application where your users transact.
Now that you understand more about how the transaction process works, it’s time to create your own. Sharetribe provides a few default processes, but you’ll likely want to modify these to capture the unique way your users will transact.
You can build your transaction process using the Sharetribe CLI. Here are guides for creating your own transaction process and for getting started with Sharetribe CLI. For more details of the transaction process format, see the Transaction process format reference. To customise the UI of your marketplace to match your process changes, see the Change transaction process setup in Sharetribe Web Template how-to guide.